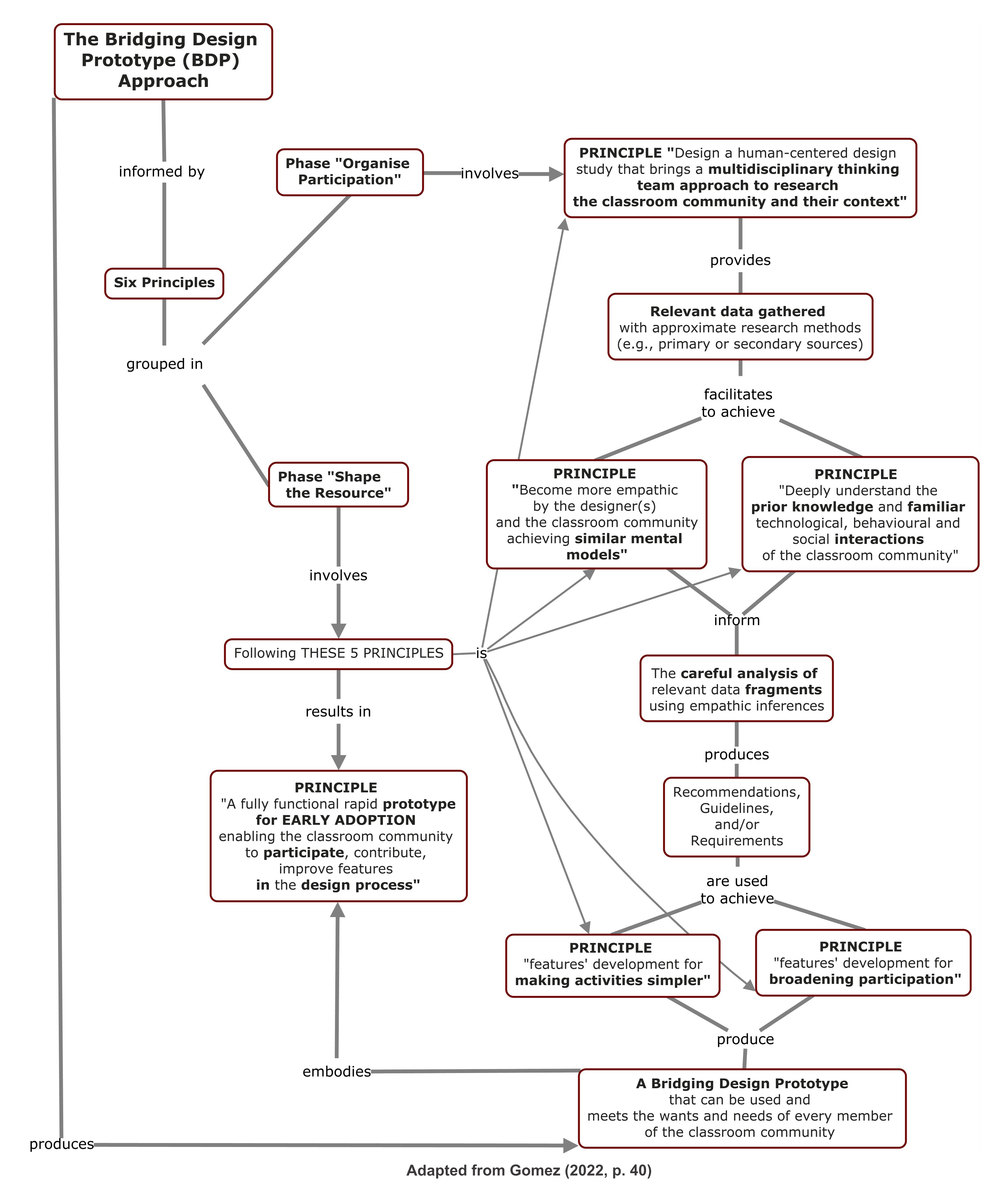
Bridging Design Prototype (BDP) Approach

I undertake applied research in educational product development from the perspectives of interaction design, visual design, and human-centered product development (also called design thinking), through the application of the Bridging Design Prototype™ approach. My doctoral project titled “Issues in Preschool Concept Mapping: An Interaction Design Perspective” included the development of this approach. A BDP facilitated the process of gaining early entry to difficult to access and technologically disinclined user communities.
The BDP approach strengthens the role of design in business by enabling small organisations with limited budgets, incomplete or non-ideal R&D teams to undertake design thinking in early product development. User communities accept to incorporate a BDP into their real activities, while a designer or R&D team uses it for learning about the community, the context, the practice. BDPs can be considered experience prototypes and provotypes. The main difference with these rapid prototypes is that BDPs must be fully functional rapid prototypes. Experimentation should not require the presence of a designer. By functional, it means that teachers, for example, must be able to use them in real activities, with their students. But, these are not necessarily minimum viable products, as the digital or tangible materials with which they are built could have a limited lifespan.
The BDP approach has been used to advance two applied design research lines.
Applied research line 1: BDPs in Design for Learning
In the area of “design for learning through Bridging Design Prototypes™”, studies and explorations with BDPs have been implemented to research issues in preschool concept mapping and how people study online. The concept research phase has been completed for implementing BDPs for improving algebraic skills in early primary education and enabling people with severe impairments to study online.
- In early childhood education, the BDP for preschool concept mapping has been used for generative design as part of Gloria Gomez's PhD (Gomez, 2010, 2009, 2008, 2006, 2005)
- In elementary school, a BDP for learning the multiplication tables has been used for making explorations with first graders, as part of Claudia Marin's Maestria en Diseño y Creación at La Universidad de Caldas
- A BDP for online postgraduate education was version 1 of OB3 - Online forums reimagined. (Gomez & Tamblyn, 2012a, 2012b)
- Background research for implementing BDPs on the transition of early algebra (inspired by FULCRUM) and gamification of assistive technologies (Contreras et al. 2019). These projects are paused at present.
Applied research line 2: Strengthening the role of design in small organisations with BDPs
The BDP approach has enabled my students as part of incomplete or non-ideal R&D teams to carry out a design thinking processes and somewhat structure design in the fuzzy-front end phase (ideation to proof of concepts) of new product development (Gomez et al. 2019).
Between 2014-16 at the Universiy of Sourthern Denmark, the following students developed BDPs for the welfare, energy, educational, leisure, and sporting industries as part of semester projects or master thesis projects. They prototyped for:
- International students to navigate the Danish Society by Alexanda Rasmussen
- Measuring and evaluating own food waste by Katrina Riber Hansen
- Building healthy habits in children by Eva Hudakova
- Climbers and athletes to train unilateral movement by Robert Hoppe
- Teenage children and parents to talk about sexually transmitted diseases by Bjørn Clemensen
- Investigating a student food delivery service by Casper Karlsmose Andersen
- Investigating the relevance of implementing and app for collaborative games by Rafael Moreno Aranda
- Career development skills by Magnus Vestergaard Laurse
- Creating a user research framework within the existing product development model of Blue Ocean Robotics by Enikö Rozsnyói
- Evaluating a welfare technology (Touch and Play) by Maigen Wilki Thygesen
- A plant sensor for Sensohive by Mathias Halkjær Petersen
Highlights
Blog post "Bridging Design Prototypes (BDPs) - A design tool to resource sustainable, equitable, flexible learning", 5 December, 2023, Flexible Learning Association of New Zealand (FLANZ)

Talk "Community-centred design: Innovating with learners and educators using Bridging Design Prototypes". Ulearn22, 12 October 2022, Core Education

Ponencia "Bridging Design Prototype: Fortalecimiento del Rol del Diseño como Recurso Estratégico en Organizaciones Pequeñas". Presentada el Congreso (Virtual) de Enseñanza del Diseño 2022
Full paper "The Bridging Design Prototype Approach: Strengthening the role of design as a strategic resource in small organisations ", CITRENZ 2022: Computing and Information Technology Research and Education New Zealand, October 2022, Ara Institute of Canterbury, Christchurch, New Zealand
ePoster Presentation Human-centred design with Bridging Design Prototypes,Digital Health Week, Digital Health & Informatics Network, 15 - 17 February 2022, University of Sydney, Australia
Special Commendation Award, Digital Health Week, Digital Health & Informatics Network, 15 - 17 February 2022, University of Sydney, Australia
Special Commendation Award
— DigitalHealthNetwork (@digitalhealthn) February 17, 2022
Congratulations Dr Gloria Gomez from @Sydney_Uni @SydneySaveSight!
The Digital Health Week team would like to award you to acknowledge your achievements and participation of an during the event#DigitalHealthWeek22 @DT4Health
Online discussion on the paper "Bridging Design Prototypes and Autonomous Design" hosted by the Design Literacy International Network.

Hybrid Talk/Workshop "Gaining Entry to Real Settings with Bridging Design Prototypes", CITRENZ 2021: Computing and Information Technology Research and Education New Zealand, Jul 2021, Te Papa, Wellignton, New Zealand
Full paper "Bridging Design Prototypes and Autonomous Design" Pivot 2020: Designing a World of Many Centers, New Orleans, USA.
Workshop on Sharing and Showing How through Bridging Design Prototypes , Education Interaction Design Education Design Summit, Interaction15, San Francisco, USA
Publications
- Gomez, G. (2023, 5 December ). Bridging design prototypes (BDPs) - A design tool to resource sustainable, equitable, flexible learning. FLANZ: Invited Reflections https://flanz.org.nz/2023/12/05/bridging-design-prototypes-bdps-a-design-tool-to-resource-sustainable-equitable-flexible-learning/">
- Gomez, G. (2022). The bridging design prototype approach: Strengthening the role of design as a strategic resource in small organisations. In E. Erturk & B. Otinpong (Eds.), CITRENZ 2022: Proceedings of the 13th Annual Conference of Computing and Information Technology Education and Research in New Zealand (pp. 37-47).
- Gomez, G. (2020). Bridging design prototypes & autonomous design In Proc. Of Pivot 2020: Designing a World of Many Centers. DRS Pluriversal Design SIG, Tulane University.
- Gomez, G., Wilki Thygesen, M., Melson, A., Halkjær Petersen, M., Harlev, C., Rozsnyói, E., & Rubaek, T. A. (2020). Bridging design prototypes. In D. Gardiner & H. Reefke (Eds.), Operations management for business excellence: Building sustainable supply chains (4th ed.). Abingdon, England: Routledge.
- Contreras, V. E., Gómez, G., & Navarro-Newball, A. A. (2019). Towards the gamification of assistive technology for professionals with severe impairments. Paper presented at the 2019 International Conference on Virtual Reality and Visualization (ICVRV), Hong Kong, China.
- Gomez, G., Crombie, D. (2016). Bridging design prototypes in the development of games for formal learning environments. In Proc. of VS-Games 2016: 8th International Conference on Virtual Worlds and Games for Serious Applications. Barcelona, Spain.
- Gomez, G., Tamblyn, R. (2012, Jan 12-14). Product development in a small IT firm: an interaction design perspective.In Proc. of PIN-C 2012 Participatory Innovation Conference. Melbourne, Australia.
- Gomez, G. (2009, July 6 -7). Gaining entry to real settings with a bridging design prototype. In Proc. of the 10th International Conference NZ Chapter of the ACM's Special Interest Group oon Human-Computer Interaction, Auckland, New Zealand.
- Gomez, G. (2007, April 28 - May 3). A bridging design prototype for investigating concept mapping in the preschool community. In CHI '07 extended abstracts on Human factors in computing systems, pp. 1747-1752, San Jose, CA, USA.